龙8国际官网报道
龙8国际-龙8国际官网-龙八国际娱乐官网-龙八国际娱乐下载(www.l8gjw.com)全球最佳老虎机平台,每日存款送3888元!
球盟会-球盟会官网-球盟会体育是亚洲老牌娱乐平台(www.qmhtyw.com)最好足球投注平台,开户送88元,美女宝贝空降!
千亿体育_千亿体育官网_千亿APP_千亿体育平台(www.qytygw.com)会员自助返水最高28888元,千亿宝贝等你撩
乐虎国际-乐虎国际官网-乐虎棋牌游戏官网-乐虎体育app下载(www.lhgjgw.com)真人百家乐连赢,最高88888,让您喜上加喜!
龙8国际五大联赛 世界杯 足球竞彩,胜平负,体育推荐,竞猜,下注,游戏软件哪个好,哪个软件可以玩,可以下注,可以游戏,体育博彩菠菜平台有哪些 正规平台 台子有哪些 真人 棋牌 电子 电竞 世界杯哪里买 靠谱台子 不黑的台子 出款快 出款稳 出款不黑 存款快 存款快稳 存款不黑
准入自学笔记:
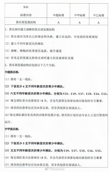
关于梯队的要求。实际上并没有变化,只是用U21梯队取代了预备队。事实上预备队早就在两年前取消了,U21当时也早已经通知取代预备队而建立,并且进行了两年的联赛了。
这里唯一有一个比较重要的变化是,允许各俱乐部U15、U14、U13的梯队与属地学校合作共建队伍,通过签订共建协议的方式明确梯队代表权,并且要参加中国足协的赛事。
这里事实上是根据体教融合的要求,让16岁以下球员同时有球踢,也有学上,避免学校和俱乐部互抢资源,可以通过挂名参赛的方式,解决学校校园足球开展需要,和俱乐部的梯队准入需求。为啥U16就不管了,因为U16就可以签职业合同了。

龙8国际-龙8国际官网-龙八国际娱乐官网-龙八国际娱乐下载(www.l8gjw.com)全球最佳老虎机平台,每日存款送3888元!
球盟会-球盟会官网-球盟会体育是亚洲老牌娱乐平台(www.qmhtyw.com)最好足球投注平台,开户送88元,美女宝贝空降!
千亿体育_千亿体育官网_千亿APP_千亿体育平台(www.qytygw.com)会员自助返水最高28888元,千亿宝贝等你撩
乐虎国际-乐虎国际官网-乐虎棋牌游戏官网-乐虎体育app下载(www.lhgjgw.com)真人百家乐连赢,最高88888,让您喜上加喜!
以上内容由龙8娱乐|龙8国际官网(www.l8ylgw.com)整理发布。





